小学~高中全学段全学科,与课程章节匹配
带刺的朋友
口语交际--我的暑假生活
荷花课后小练笔
司马光
望天门山
花钟
7鹿角和鹿腿
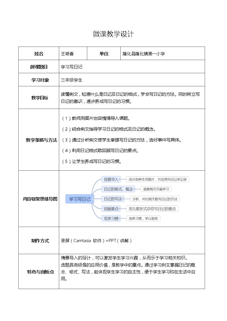
学习写日记
鹿和鹿腿
《习作2 看图画,写作文》
灰雀
宇宙的另一边
鹿角和鹿腿
卖火柴的小女孩
手术台就是阵地
掌声
父亲、树林和鸟
大自然的声音
美丽的小兴安岭
海滨小城
富饶的西沙群岛
与好友共享丰富的
教育资讯与资源
扫码入群 更多优质资源抢先领!
关注微信公众号获取更多教学技巧
抖音扫码关注解锁课堂黑科技