手机扫码
分享本站
分享本站
与好友共享丰富的
教育资讯与资源
小学~高中全学段全学科,与课程章节匹配
从平面向量到空间向量_学案2
从平面向量到空间向量_学案1
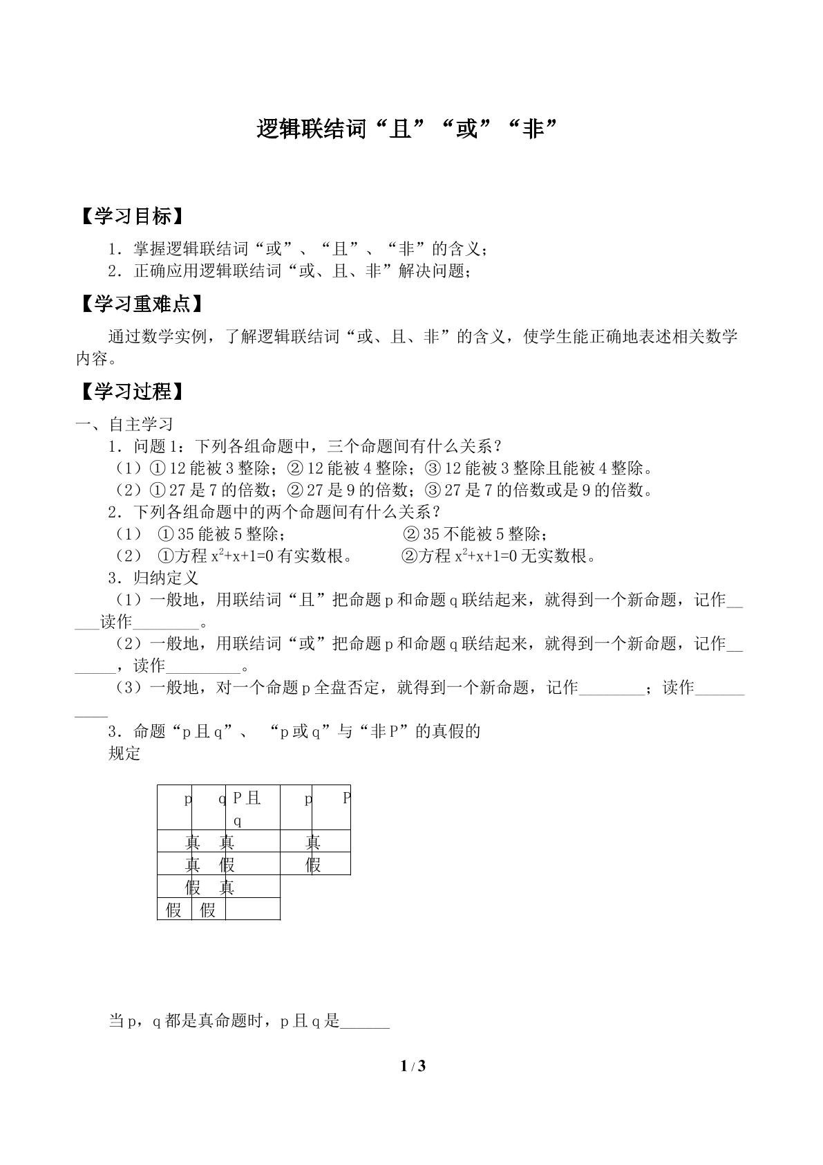
逻辑联结词“非”_学案1
逻辑联结词“或”_学案1
逻辑联结词“且”_学案1
存在量词与特称命题_学案2
存在量词与特称命题_学案1
全称量词与全称命题_学案2
全称量词与全称命题_学案1
命题_学案2
命题_学案1
复数的乘法与除法_学案1
复数的加法与减法_学案1
复数的有关概念_学案2
复数的有关概念_学案1
数的概念的扩展_学案1
反证法_学案2
分析法_学案2
分析法_学案1
综合法_学案2
综合法_学案1
数学证明_学案1
归纳推理_学案1
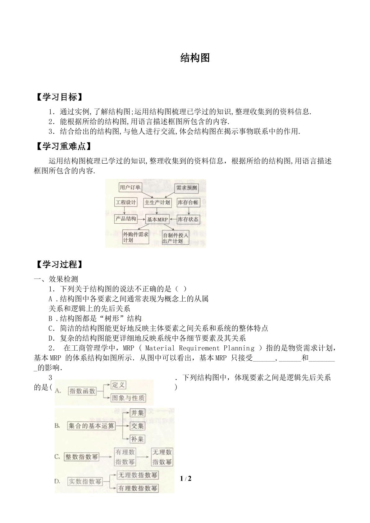
结构图_学案2