更新时间:2021-07-14 提供商:网龙网络公司 下载类型:免费下载
文件大小:0.21 MB 文件类型:DOC
标签: 教学资源、 教案、 优选、 正规教育、 广州数字教育城、 四年级、 教学设计、 高效备授课、 文档、 K12、 0级、 ZYK、 基础学科、 文档、 素材类型、 小学、 微软doc文件、 人民教育出版社(人教版)、 ZYKB、 上册、 数学、 教案
29 0
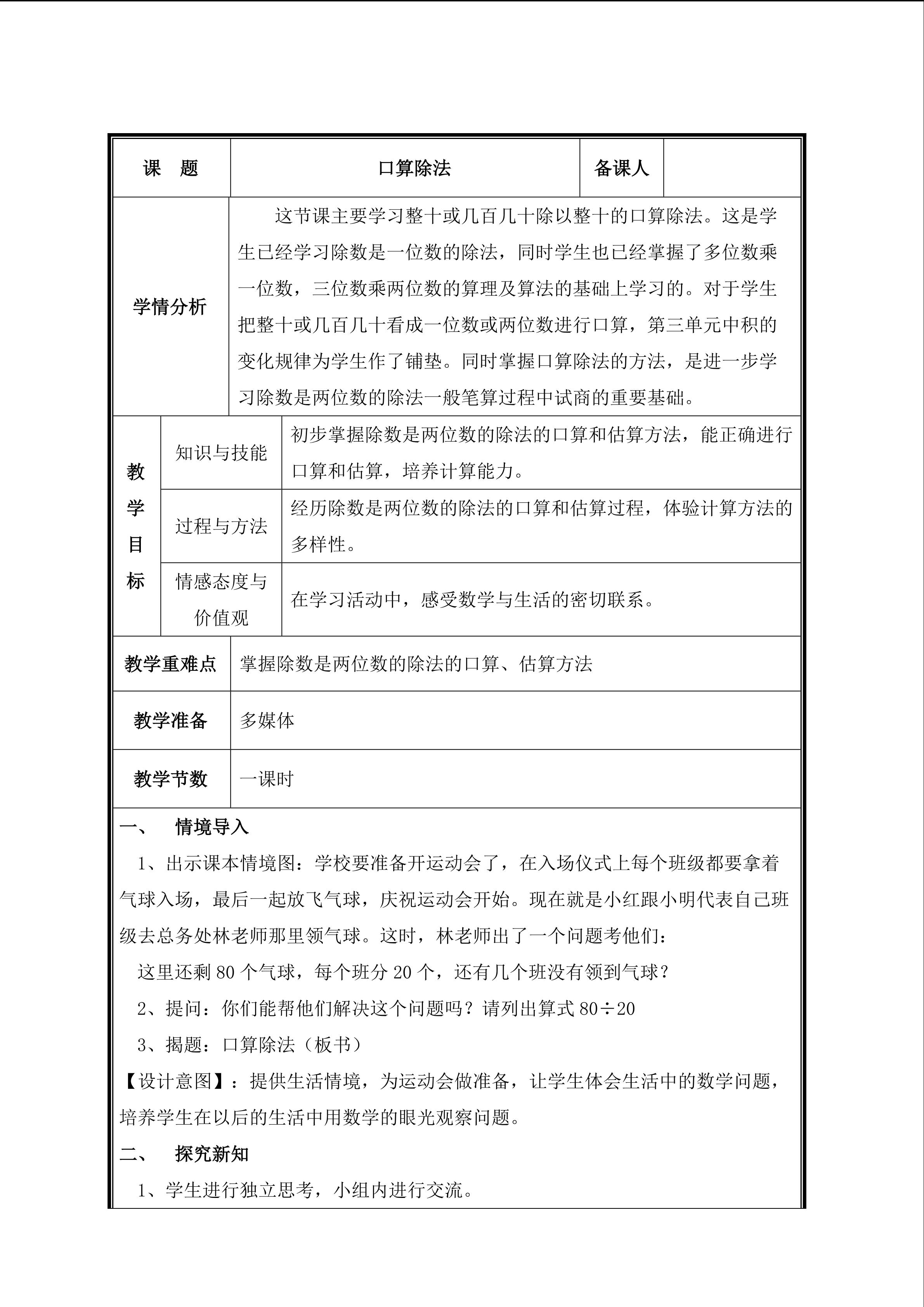
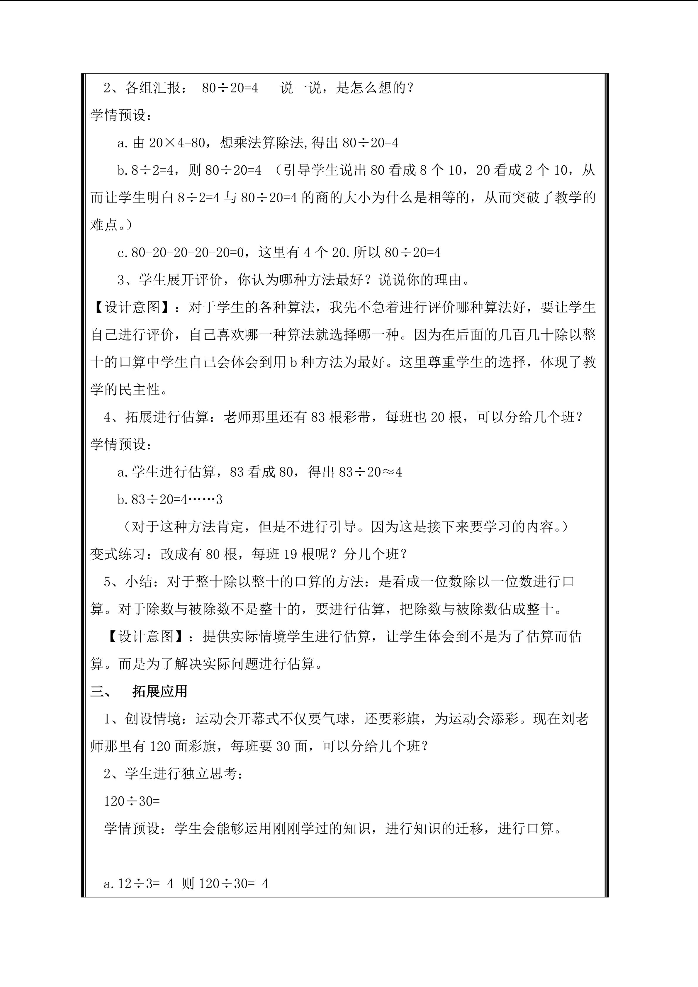
【★】5年级数学苏教版下册教案第8单元《单元复习》
【★】3年级数学苏教版下册教案第9单元后《上学时间》
【★】3年级数学苏教版下册教案第9单元《数据的收集和整理(二)》
【★】2年级数学苏教版下册教案第9单元《期末复习》
【★★】5年级数学苏教版下册教案第8单元《单元复习》
【★★】4年级数学苏教版下册教案第9单元《单元复习》
【★★】3年级数学苏教版下册教案第9单元后《上学时间》
【★★】3年级数学苏教版下册教案第9单元《数据的收集和整理(二)》
与好友共享丰富的
教育资讯与资源
扫码入群 更多优质资源抢先领!
关注微信公众号获取更多教学技巧
抖音扫码关注解锁课堂黑科技