教案

鸡兔同笼

更新时间:2021-08-10 提供商:网龙网络公司 下载类型:免费下载

文件大小:0.08 MB 分辨率:794*1123 文件类型:DOCX

标签: 网龙、 教学资源、 三等奖、 新、 下册、 1级、 四年级、 教学设计、 文档、 重难点教案、 2020年后赛事资源、 ZYK、 小学、 人民教育出版社(人教版)、 ZYKB、 数学、 教案、 正规教育、 教案、 K12、 获奖教案、 101教育PPT成套资源、 素材类型、 有课件教案微课、 有知识点

一键领取课件

课件介绍

这是一套关于《鸡兔同笼》的素材,格式为DOCX,文件大小为0.08 MB,页数为2页,请使用101教育PPT软件打开使用;

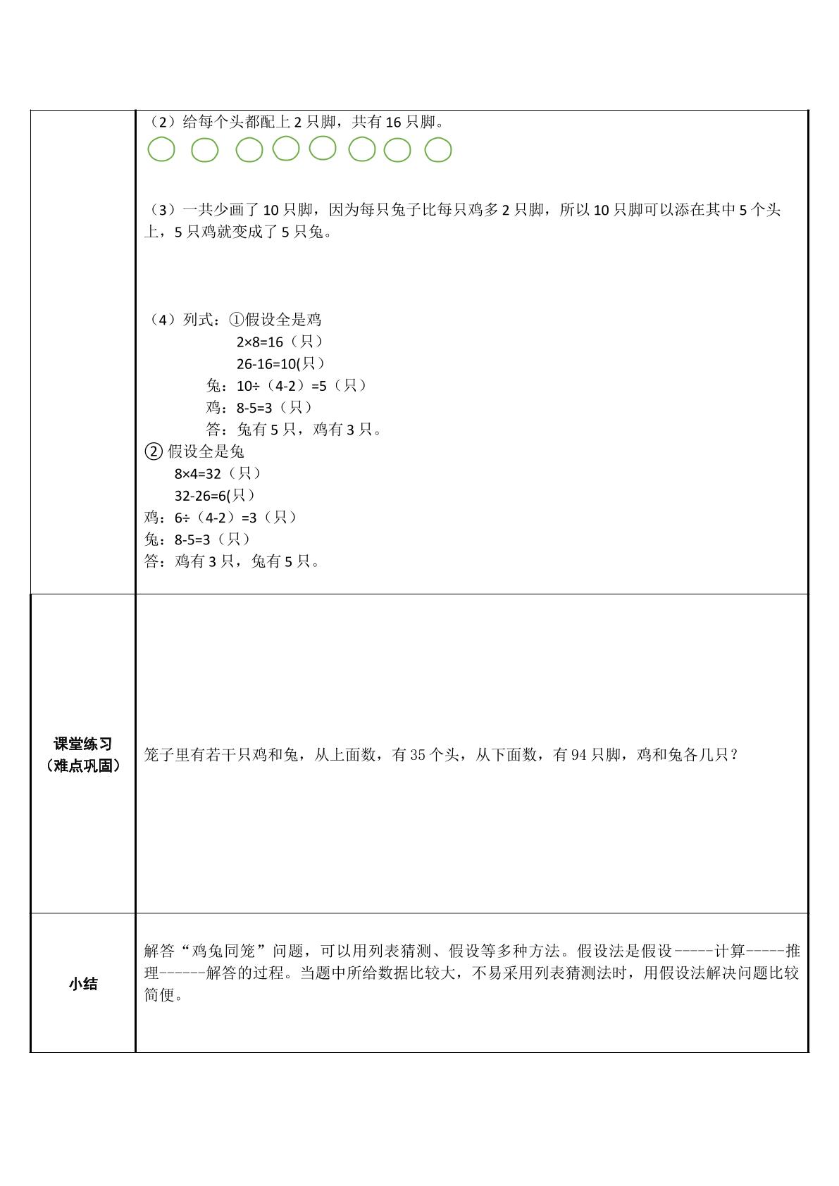
鸡兔同笼问题是我国古代著名的数学趣题,解决这种问题,用列表法能直观反应数据,但数据较大时比较繁琐不易采用,假设法比较简便,但理解算理有一定的难度。帮助学生通过列表猜测、画图分析、假设计算等方法理解数量关系,体会数形结合的方便性,体验解决问题方法的多样性,提高解决实际问题的能力。

如认为平台内容涉嫌侵权,可通过邮件:101ppt@101.com 提出书面通知,我们将及时处理。

相关资源推荐

找名师

产品下载

注冊
无法打开
您还未安装软件
前往下载