教案

Unit 2 I became so bored with their orders that I wished they would leave me alone._教案1

更新时间:2021-04-09 提供商:网龙网络公司 下载类型:免费下载

文件大小:0.05 MB 文件类型:DOC

标签: 网龙、 教学资源、 教案、 正规教育、 外语教学与研究出版社(外研版一年级起点)、 教学设计、 文档、 K12、 九年级、 上册、 初中、 ZYK、 基础学科、 素材类型、 4级、 其他媒体类型、 英语、 ZYKB、 教案

一键领取课件

课件介绍

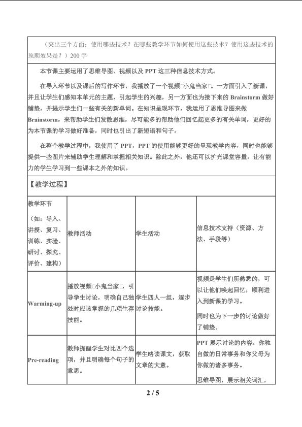
这是一套关于《Unit 2 I became so bored with their orders that I wished they would leave me alone._教案1》的素材,格式为DOC,文件大小为0.05 MB,页数为5页,请使用101教育PPT软件打开使用;

如认为平台内容涉嫌侵权,可通过邮件:101ppt@101.com 提出书面通知,我们将及时处理。

相关资源推荐

找名师

产品下载

注冊
无法打开
您还未安装软件
前往下载