教案

辛亥革命_教案1

更新时间:2021-04-08 提供商:网龙网络公司 下载类型:免费下载

文件大小:0.02 MB 文件类型:DOCX

标签: 网龙、 热、 教学资源、 教案、 正规教育、 教学设计、 文档、 K12、 初中、 历史、 ZYK、 基础学科、 素材类型、 4级、 其他媒体类型、 八年级、 ZYKB、 教案、 中国地图出版社(中图版义务教育版)、 上册

一键领取课件

课件介绍

这是一套关于《辛亥革命_教案1》的素材,格式为DOCX,文件大小为0.02 MB,页数为5页,请使用101教育PPT软件打开使用;

辛亥革命

【教学目标】

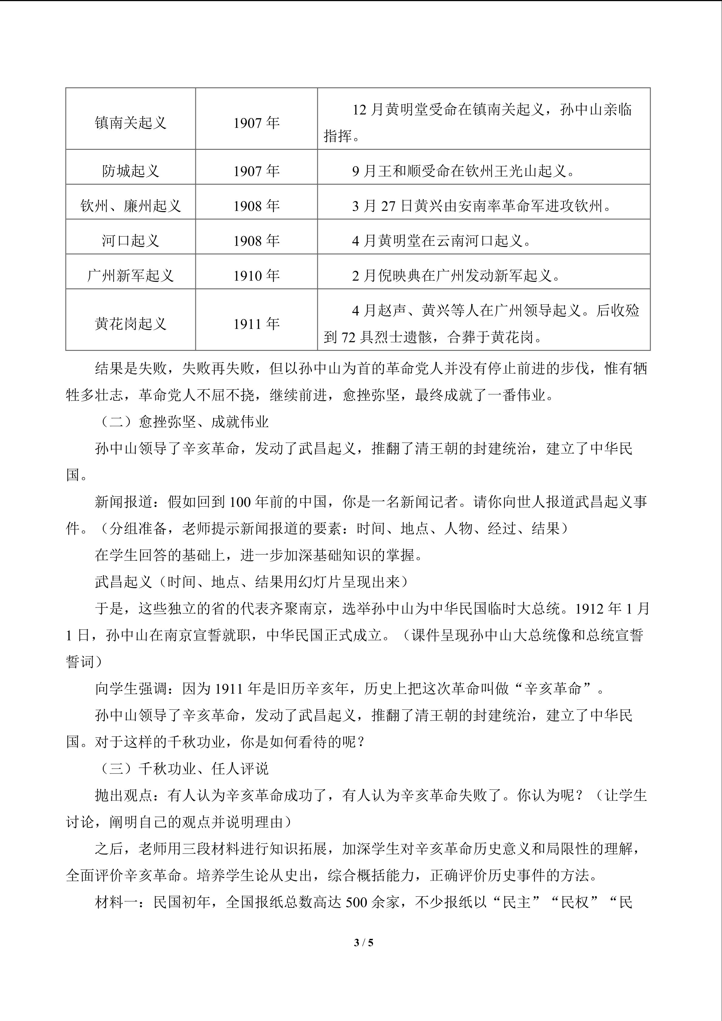
(1)了解孙中山早期的主要革命活动,知道武昌起义。

(2)掌握同盟会的革命纲领和辛亥革命的历史意义。

【教学重点】

中国同盟会的建立及其纲领,辛亥革命的历史意义。

【教学难点】

辛亥革命的历史意义。

【教学过程】

如认为平台内容涉嫌侵权,可通过邮件:101ppt@101.com 提出书面通知,我们将及时处理。

相关资源推荐

找名师

产品下载

注冊
无法打开
您还未安装软件
前往下载