教案

自然灾害的地域差异_教案1

更新时间:2021-01-01 提供商:网龙网络公司 下载类型:免费下载

文件大小:2.02 MB 文件类型:DOCX

标签: 网龙、 热、 教学资源、 教案、 正规教育、 地图审核版本、 教学设计、 文档、 K12、 选修5:自然灾害与防治、 ZYK、 基础学科、 素材类型、 山东教育出版社(鲁教版)、 4级、 其他媒体类型、 高中、 地理、 ZYKB、 知识点资源类型、 教案

一键领取课件

课件介绍

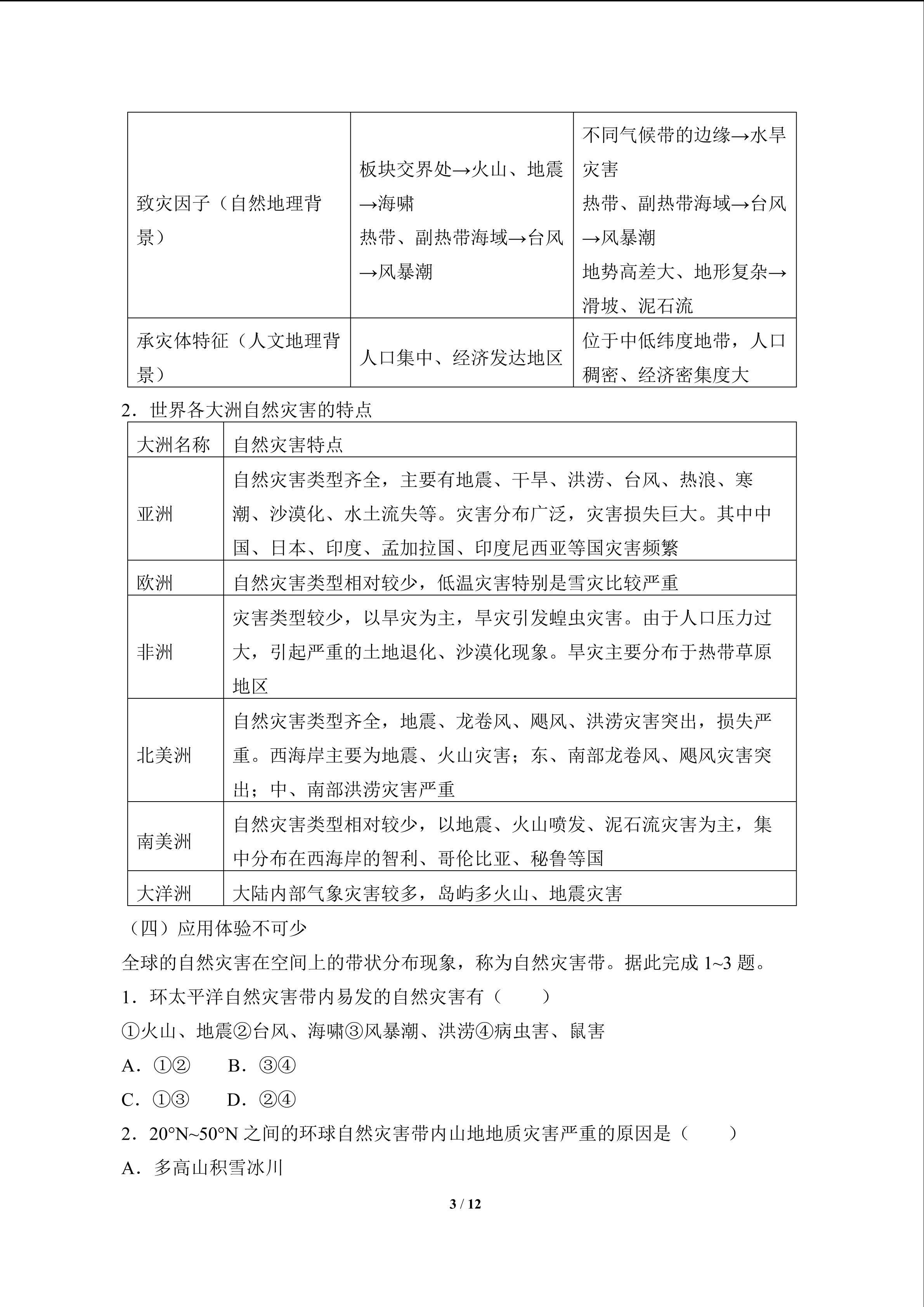
这是一套关于《自然灾害的地域差异_教案1》的素材,格式为DOCX,文件大小为2.02 MB,页数为12页,请使用101教育PPT软件打开使用;

自然灾害的地域差异

【教学目标】

知识与技能:

<.知道导致自然灾害危害地域差异的因素。

<.了解自然灾害的发生在时间和空间分布上的差异。

<.掌握图表的运用,提高学生的分析能力。

过程与方法:

<.通过阅读分析课文,培养学生归纳整理地理资料、提取重点和找出知识间内在联系的能力。

<.通过阅读地图、图表、图片等材料,提高学生从图中获取有用地理信息的能力、情感、态度与价值观

如认为平台内容涉嫌侵权,可通过邮件:101ppt@101.com 提出书面通知,我们将及时处理。

相关资源推荐

找名师

产品下载

注冊
无法打开
您还未安装软件
前往下载