教案

苯酚的取代反映教学设计

更新时间:2021-03-28 提供商:网龙网络公司 下载类型:免费下载

文件大小:0.05 MB 文件类型:DOCX

标签: 化学、 网龙、 选修5:有机化学基础、 教学资源、 教案、 正规教育、 微软docx文档、 1级、 教学设计、 文档、 K12、 ZYK、 基础学科、 文档、 素材类型、 人民教育出版社(人教版)、 高中、 ZYKB、 知识点资源类型、 教案

一键领取课件

课件介绍

这是一套关于《苯酚的取代反映教学设计》的素材,格式为DOCX,文件大小为0.05 MB,页数为5页,请使用101教育PPT软件打开使用;

苯酚的取代反应教学设计

学情分析

在学习本节课之前,学生已经对苯的溴取代反应,甲苯的硝基化反应以及苯酚的弱酸性有了比较深入的了解,另外,也掌握了苯酚上的苯环会对羟基产生影响,进而使得苯酚显弱酸性。在对所学知识掌握比较好的基础上,来学习本节课,将是水到渠成的事情。

教材分析(本节课的内容分析)

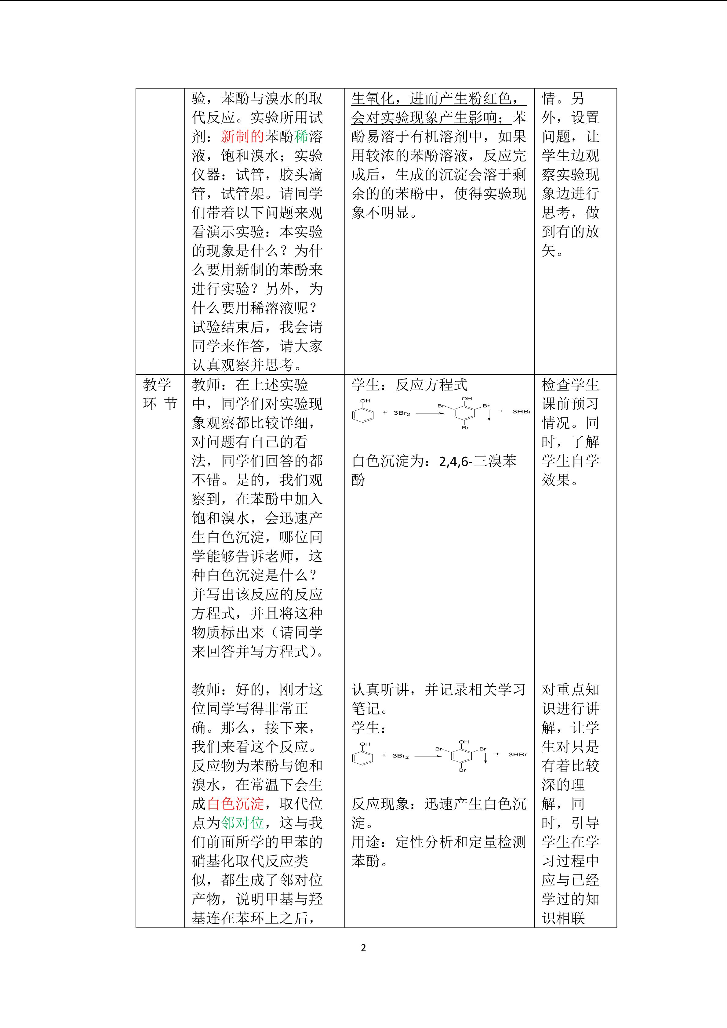
苯酚的取代反应位于人教版教科书第三章第一节第二目中的酚的内容,在苯酚这一目中,苯酚的取代反应在苯酚的弱酸性性质之后,说明在学习过程中,我们应该通过对弱酸性的学习,首先理解苯酚上的苯环对羟基的影响,紧接着,对苯酚取代反应的学习,进而学习并且理解羟基也会对苯环产生影响,这样,可以让学生对苯酚有更加全面的认识。另外,通过苯酚与苯以及甲苯取代反应的比较,可以使得学生快速理解苯环上连有羟基之后,苯环所发生的变化,这可以通过实验对比形象的得出结论。因此来说,本节课是对类比学习法的一个应用,对今后有机化学学习会有深刻的影响。

三维目标

知识与技能目标:掌握苯酚的取代反应的化学方程式,知道该反应的用途。

过程与方法目标:通过对苯酚与苯的取代反应的异同点的比较,了解对比学习在学习化学学习中的作用。

情感态度与价值观目标:通过对本节课以及苯酚弱酸性的学习,全面认识苯酚上的基团是相互影响,相互制约的。对待问题要全面。

教学重难点

如认为平台内容涉嫌侵权,可通过邮件:101ppt@101.com 提出书面通知,我们将及时处理。

相关资源推荐

找名师

产品下载

注冊
无法打开
您还未安装软件
前往下载