教案

物质的转化_教案1

更新时间:2021-09-26 提供商:网龙网络公司 下载类型:免费下载

文件大小:0.14 MB 文件类型:DOCX

标签: 网龙、 热、 教学资源、 教案、 科学、 正规教育、 教学设计、 文档、 K12、 九年级、 初中、 ZYK、 华东师范大学出版社(华师大版)、 基础学科、 素材类型、 4级、 其他媒体类型、 下册、 ZYKB、 教案

一键领取课件

课件介绍

这是一套关于《物质的转化_教案1》的素材,格式为DOCX,文件大小为0.14 MB,页数为7页,请使用101教育PPT软件打开使用;

物质的转化

【教学目标】

<.金属的氧化和金属氧化物的还原。

<.单质、氧化物、酸之间的转化。

<.单质、氧化物、碱之间的转化。

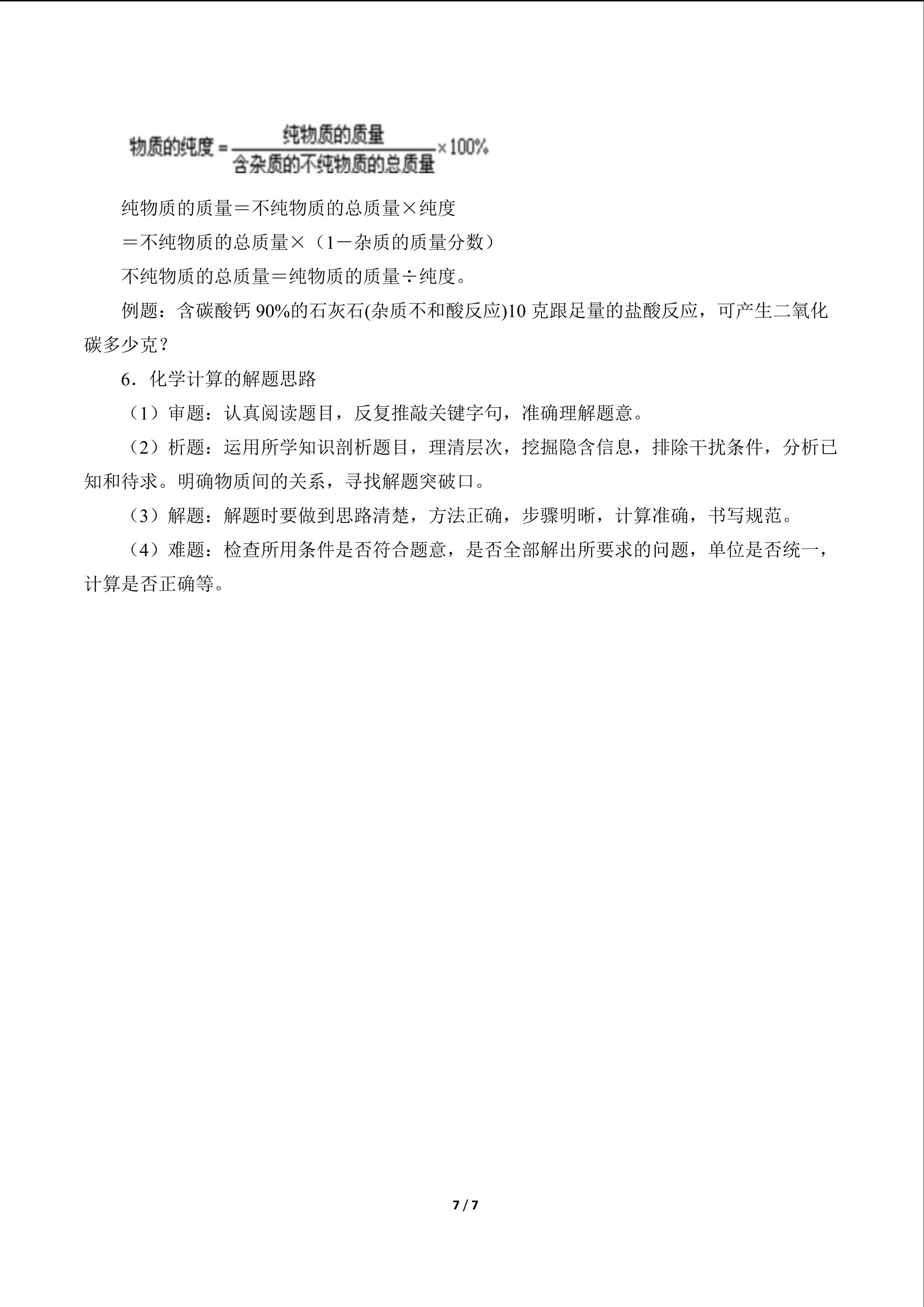
<.根据化学方程式的简单计算。

【教学重难点】

<.单质、氧化物、酸之间的转化。

<.单质、氧化物、碱之间的转化。

如认为平台内容涉嫌侵权,可通过邮件:101ppt@101.com 提出书面通知,我们将及时处理。

相关资源推荐

找名师

产品下载

注冊
无法打开
您还未安装软件
前往下载