教案

电磁感应_教案3

更新时间:2021-06-18 提供商:网龙网络公司 下载类型:免费下载

文件大小:0.09 MB 文件类型:DOCX

标签: 网龙、 教学资源、 教案、 正规教育、 物理、 教育科学出版社(教科版)、 教学设计、 文档、 K12、 选修2-1、 ZYK、 基础学科、 北京师范大学出版社(北师大版)、 素材类型、 4级、 其他媒体类型、 选修1-2、 高中、 ZYKB、 知识点资源类型、 教案

一键领取课件

课件介绍

这是一套关于《电磁感应_教案3》的素材,格式为DOCX,文件大小为0.09 MB,页数为3页,请使用101教育PPT软件打开使用;

电磁感应

【教学目标】

<.知道什么是自感现象及自感电动势。

<.知道自感系数,知道影响自感系数的因素。

<.通过对实验现象的分析和总结,培养学生的归纳能力和分析问题的能力。

【教学重难点】

<.自感现象。

<.影响自感系数的因素。

【教学过程】

如认为平台内容涉嫌侵权,可通过邮件:101ppt@101.com 提出书面通知,我们将及时处理。

相关资源推荐

找名师

产品下载

注冊
无法打开
您还未安装软件
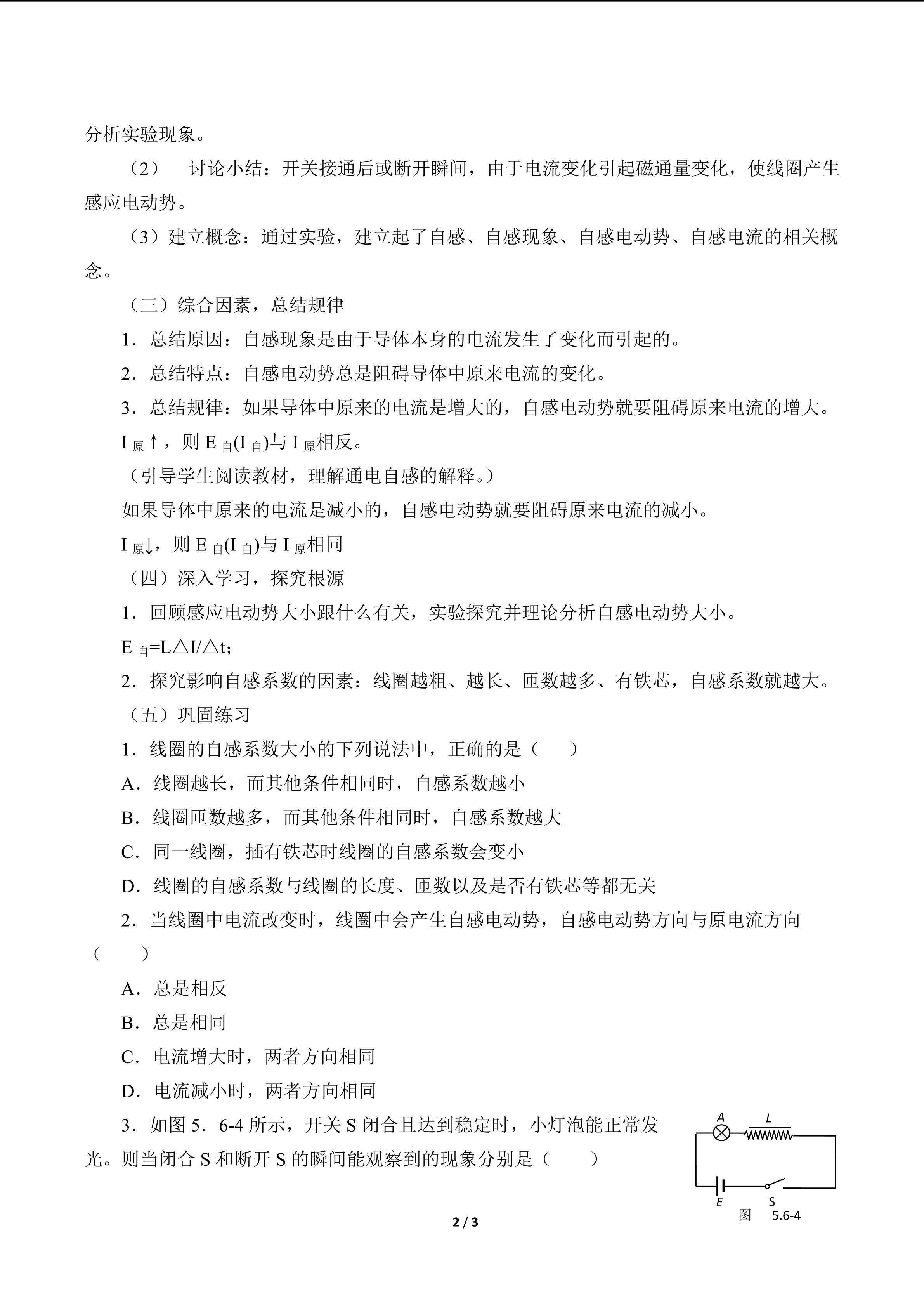
前往下载