教案

磁场_教案1

更新时间:2021-05-28 提供商:网龙网络公司 下载类型:免费下载

文件大小:0.02 MB 文件类型:DOCX

标签: 网龙、 教学资源、 教案、 正规教育、 物理、 教育科学出版社(教科版)、 教学设计、 文档、 K12、 选修2-1、 ZYK、 基础学科、 北京师范大学出版社(北师大版)、 素材类型、 4级、 其他媒体类型、 选修1-2、 高中、 ZYKB、 知识点资源类型、 教案

一键领取课件

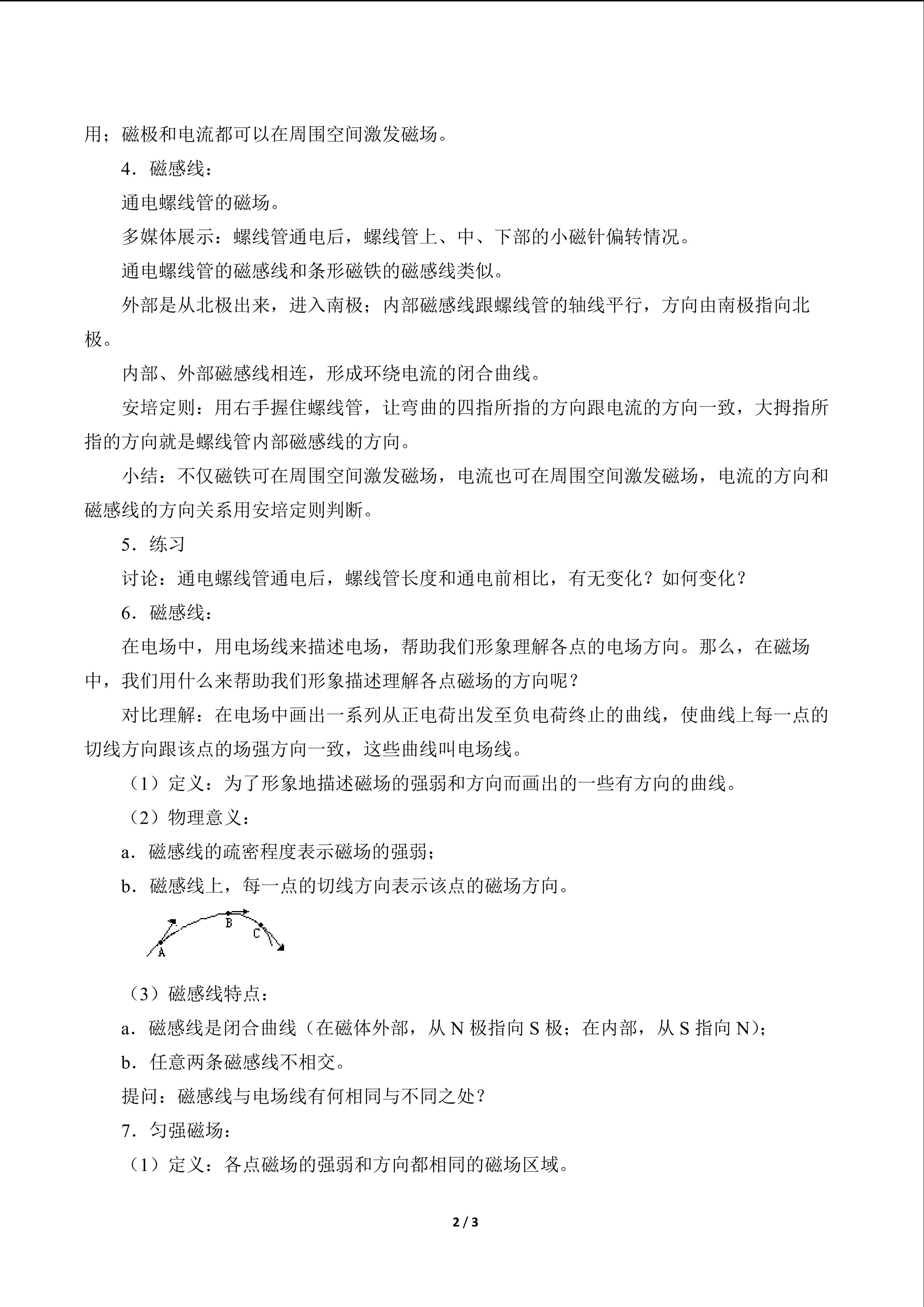
课件介绍

这是一套关于《磁场_教案1》的素材,格式为DOCX,文件大小为0.02 MB,页数为3页,请使用101教育PPT软件打开使用;

磁场

【教学目标】

<.了解磁现象;掌握磁场基本性质;

<.渗透物理学方法的教育,运用几何方法——磁感线来描述磁场的强弱和方向;

<.掌握磁场与匀强磁场的概念,与电场进行对比学习,加深理解。

【教学重难点】

<.重点:掌握磁场对磁体有力作用的性质,明白磁场的空间分布情况。

<.难点:能比较熟练地将画在平面上的磁感线图形与磁场的空间分布情况对应起来。

【教学过程】

如认为平台内容涉嫌侵权,可通过邮件:101ppt@101.com 提出书面通知,我们将及时处理。

相关资源推荐

找名师

产品下载

注冊
无法打开
您还未安装软件
前往下载