更新时间:2021-06-18 提供商:网龙网络公司 下载类型:免费下载
文件大小:0.04 MB 文件类型:DOC
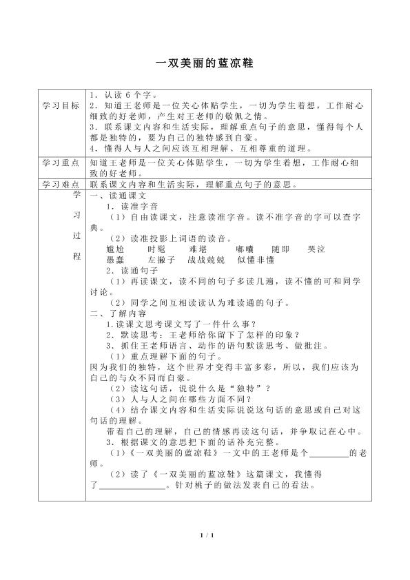
标签: 网龙、 热、 教学资源、 正规教育、 学案、 教学设计、 文档、 北京出版社(北京版)、 K12、 五年级、 学案、 ZYK、 基础学科、 素材类型、 小学、 语文、 4级、 其他媒体类型、 学习资源、 第10册、 ZYKB、 教案
0 0
人教版初中物理八年级下册 第3节 机械效率
8年级历史部编版下册学案《第18课 科技文化成就》
8年级物理苏科版下册学案《10.5 物体的浮与沉》
8年级物理苏科版下册学案《10.4 浮力》
8年级物理苏科版下册学案《10.1 压强》
8年级物理苏科版下册学案《9.3 力与运动的关系》
8年级物理苏科版下册学案《9.2 牛顿第一定律》
8年级物理苏科版下册学案《9.1 二力平衡》
与好友共享丰富的
教育资讯与资源
扫码入群 更多优质资源抢先领!
关注微信公众号获取更多教学技巧
抖音扫码关注解锁课堂黑科技