教案

减数分裂与配子形成_教案1

更新时间:2021-05-28 提供商:网龙网络公司 下载类型:免费下载

文件大小:0.57 MB 文件类型:DOCX

标签: 网龙、 教学资源、 教案、 正规教育、 教学设计、 文档、 K12、 ZYK、 基础学科、 中国地图出版社(中图版)、 素材类型、 4级、 其他媒体类型、 生物、 高中、 ZYKB、 教案、 必修2:遗传与进化

一键领取课件

课件介绍

这是一套关于《减数分裂与配子形成_教案1》的素材,格式为DOCX,文件大小为0.57 MB,页数为9页,请使用101教育PPT软件打开使用;

减数分裂与配子形成

【教学目标】

<.阐明减数分裂的概念。

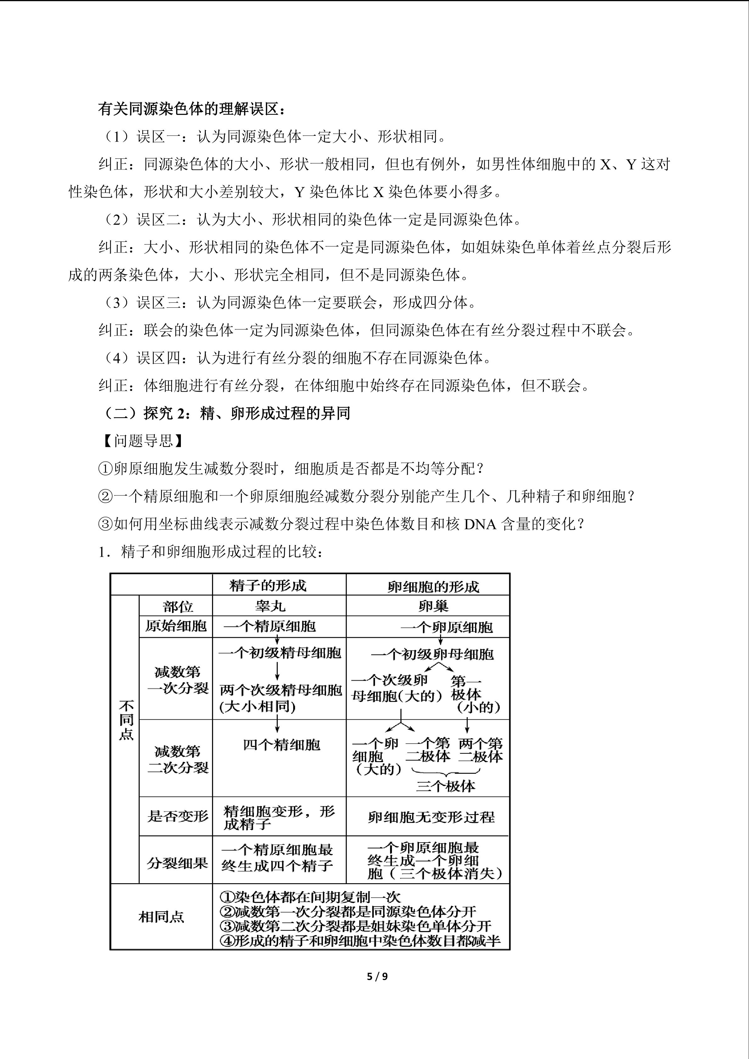
<.举例说明精子和卵细胞的形成过程,培养识别图表的能力和一定的空间想象能力。

<.观察细胞的减数分裂并模拟分裂过程中染色体的变化。

【教学重难点】

<.掌握减数分裂过程中分子、染色体数目的变化及细胞形态的改变。

<.分析有丝分裂和减数分裂的区别与联系。

【教学过程】

如认为平台内容涉嫌侵权,可通过邮件:101ppt@101.com 提出书面通知,我们将及时处理。

相关资源推荐

找名师

产品下载

注冊
无法打开
您还未安装软件
前往下载