手机扫码
分享本站
分享本站
与好友共享丰富的
教育资讯与资源
小学~高中全学段全学科,与课程章节匹配
A phone call
《圆明园的毁灭》第二课时教学设计
《白杨》教学设计
植树问题
《失去的一天》教学设计
演示文稿的封面设计
Who can be my friend?
蔚蓝色的星球
形式多样的住房
《高尔基和他的儿子》
《黄鹤楼送别》
平行四边形的面积
《分数的基本性质》教学设计
《月光曲》
祖父的园子
《草船借箭》
《再见了,亲人》教学设计
分数的意义教学设计
《晏子使楚》
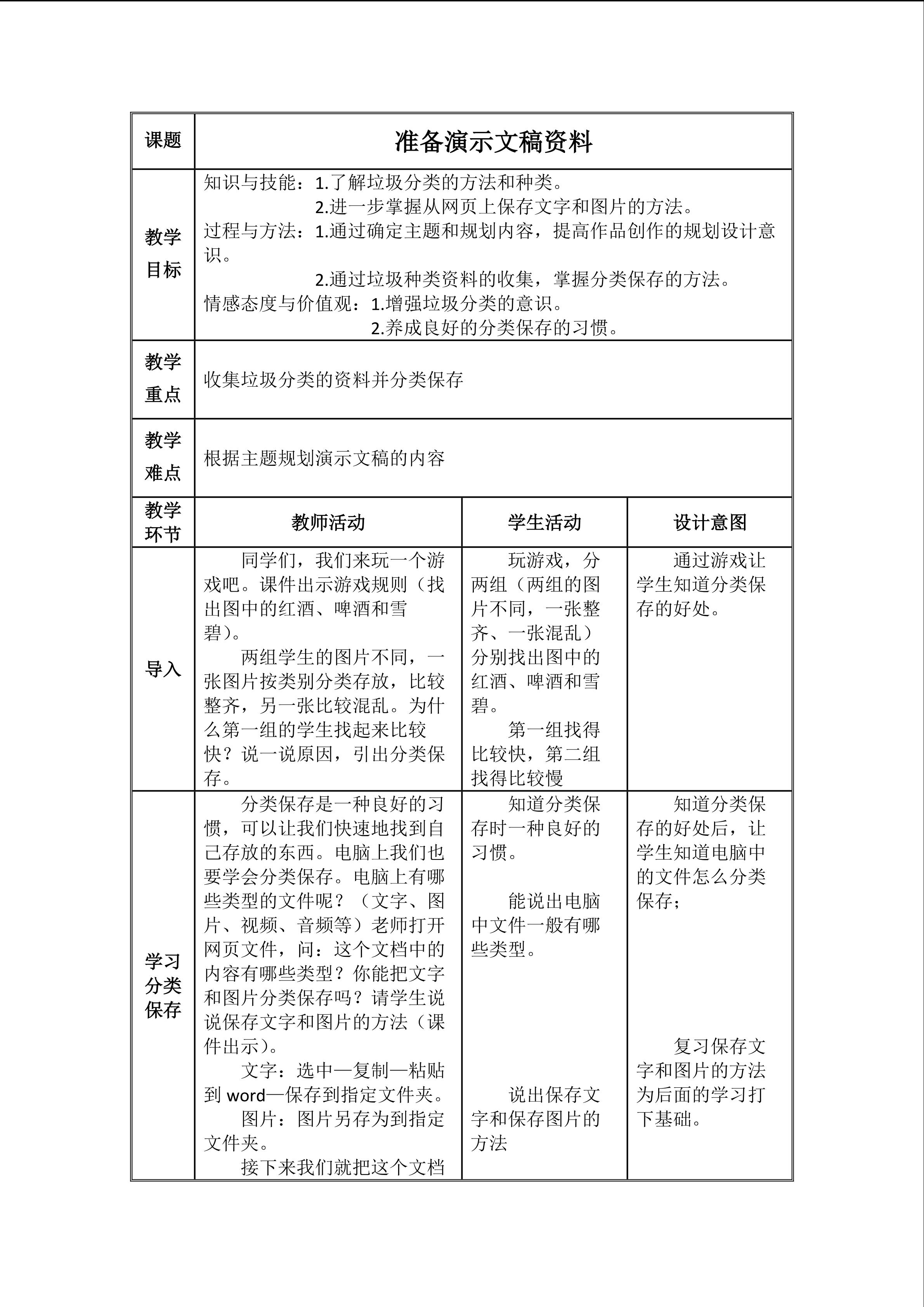
《准备演示文稿资料》教学设计
平行四边形的面积
将相和
Our new home第一课时教学设计
分数的基本性质