手机扫码
分享本站
分享本站
与好友共享丰富的
教育资讯与资源
小学~高中全学段全学科,与课程章节匹配
平行关系的性质_学案2
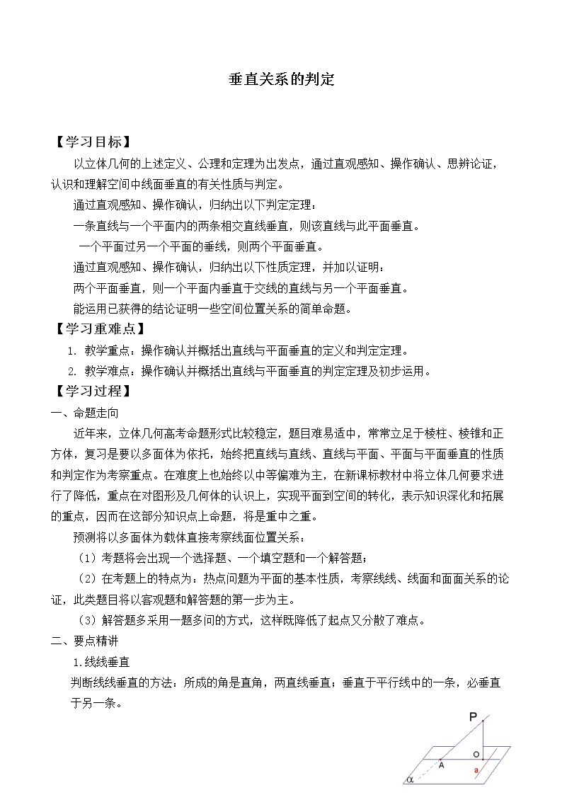
垂直关系的判定_学案1
垂直关系的判定_学案5
垂直关系的判定_学案7
垂直关系的判定_学案6
垂直关系的判定_学案4
垂直关系的判定_学案8
垂直关系的判定_学案9
垂直关系的判定_学案10
垂直关系的判定_学案12
垂直关系的判定_学案11
球_学案1
直线的方程_学案1
垂直关系的性质_学案2
自制小相框
《穆桂英挂帅》(选段) 豫剧_课件1
《朝阳沟》(选段) 豫剧现代戏_课件1
德彪西_课件1
《一个人的流派----德彪西》教学设计
德彪西
德彪西
爱的人间
小动物的家_课件1
烃_课件1