教案

人教版高中英语必修二第五单元阅读课教学设计

更新时间:2021-01-29 提供商:网龙网络公司 下载类型:免费下载

文件大小:0.83 MB 文件类型:DOCX

标签: 网龙、 教学资源、 教案、 正规教育、 微软docx文档、 1级、 教学设计、 文档、 K12、 ZYK、 基础学科、 文档、 素材类型、 人民教育出版社(人教版)、 英语、 高中、 ZYKB、 必修2、 教案

一键领取课件

课件介绍

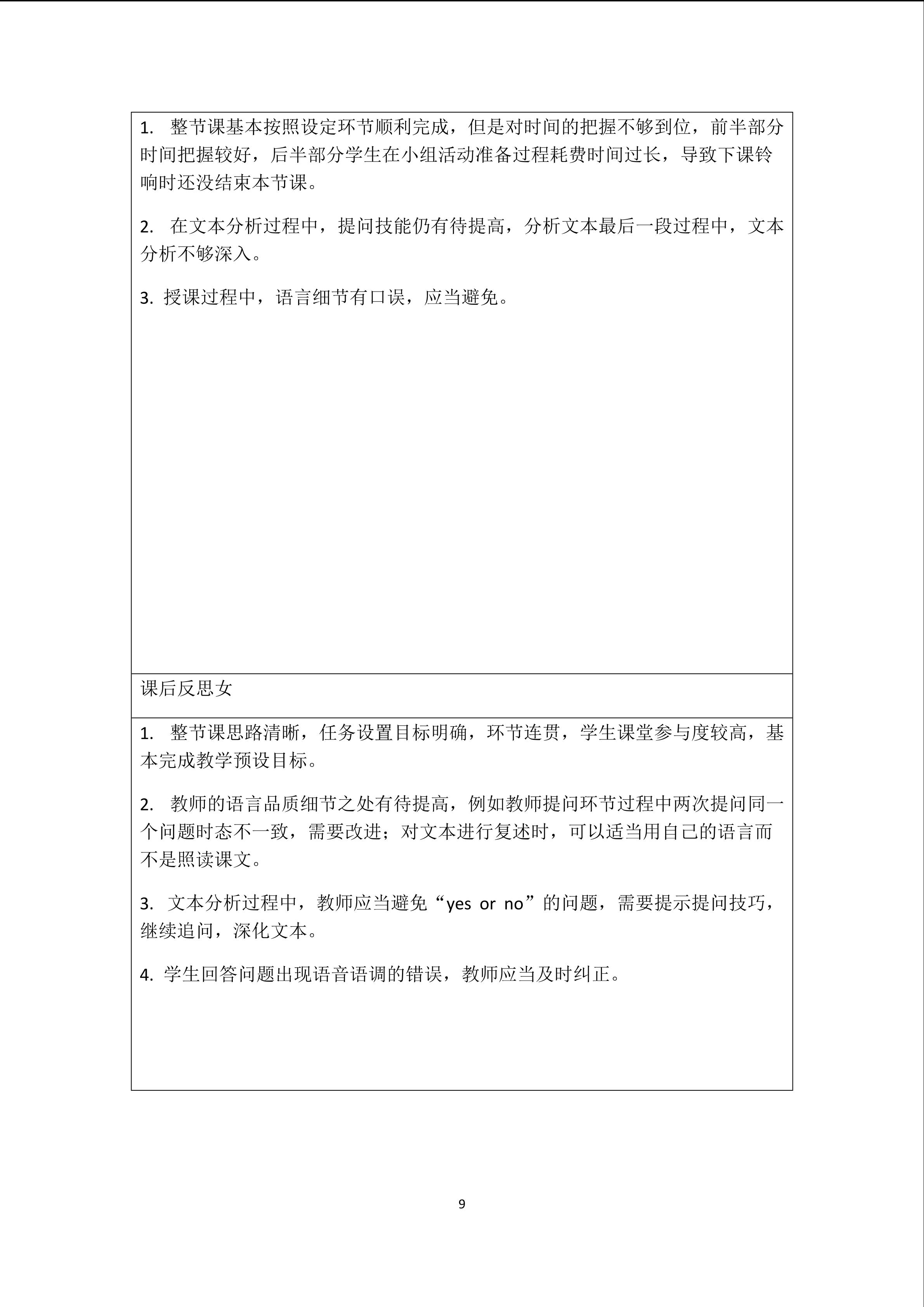
这是一套关于《人教版高中英语必修二第五单元阅读课教学设计》的素材,格式为DOCX,文件大小为0.83 MB,页数为9页,请使用101教育PPT软件打开使用;

高中英语人教版《’t》阅读课教学设计

教学设计思想:

建构主义()学习理论是一种关于知识和学习的理论,强调学习者的主动性,认为学习是学习者基于原有的知识经验生成意义、建构理解的过程,而这一过程常常是在社会文化互动中完成的。建构主义的提出有着深刻的思想渊源,它具有迥异于传统的学习理论和教学思想,对教学设计具有重要指导价值。建构主义认为,知识不可能以实体的形式存在于个体之外,尽管通过语言赋予了知识一定的外在形式,并且获得了较为普遍的认同,但这并不意味着学习者对这种知识有同样的理解。真正的理解只能是由学习者自身基于自己的经验背景而建构起来的,取决于特定情况下的学习活动过程。否则,就不叫理解,而是叫死记硬背或生吞活剥,是被动的复制式的学习。学习不是由教师把知识简单地传递给学生,而是由学生自己建构知识的过程。学生不是简单被动地接收信息,而是主动地建构知识的意义,这种建构是无法由他人来代替的。

合作学习(是20世纪70年代初兴起于美国,并在70年代中期和80年代中期取得实质性进展的一种富有创意和实效的教学理论与策略。由于它在改善课堂内的社会心理气氛,大面积提高学生的学业成绩,促进学生形成良好非认知品质等方面实效显著,很快引起了世界各国的关注,并成为当代主流教学理论与策略之一,被人们誉为“近十几年来最重要和最成功的教学改革。自20世纪80年代末、90年代初开始,我国也出现了合作学习的研究与实验,并取得了较好的效果。

目标结构理论是多伊奇()在温勒的群体动力学理论的基础上提出来的,这一理论认为:在团体中,由于对个体达到目的奖励方式不同,导致在达到目标的过程中,个体之间的相互作用方式也不同。多伊奇将这些方式分为三种:相互促进方式,相互对抗方式,相互独立方式。这些不同的作用方式对个体的心理过程和行为方式产生不同的影响。合作型目标结构指的是,团体成员有着共同的目标,只有当所有成员都达到目标时,个体自身才能达到目标,获得成功。若团体中有一个人达不到目标,其他人也达不到自己的目标。在这种条件下,团体成员之间必定会形成积极的相互促进关系,以一种既有利于自己成功又有利于同伴成功的方式活动。

教学目标:

知识与技能目标:通过文本阅读,学生能了解乐队的常见组成模式以及门基乐队组建过程的不同之处;通过听短段落的活动,学生能写下关键词并且了解段落大意;通过学生小组合作进行课堂模拟采访活动,学生能够基于文章内容熟练运用重点词汇和短语,实现有效的语言输出。

如认为平台内容涉嫌侵权,可通过邮件:101ppt@101.com 提出书面通知,我们将及时处理。

相关资源推荐

找名师

产品下载

注冊
无法打开
您还未安装软件
前往下载