手机扫码
分享本站
分享本站
与好友共享丰富的
教育资讯与资源
小学~高中全学段全学科,与课程章节匹配
分数的意义教学案列分析
M8U1 What time does your school start?
新型玻璃
视频辅助,走进文本--《七律?长征》重难点妙招设计单
诚信是金
利用穿戴技术解决体育课难题,提高课堂效率
《丝绸之路》重难点教学设计
长方体的认识
《非轴对称的几何图形如何按要求旋转》
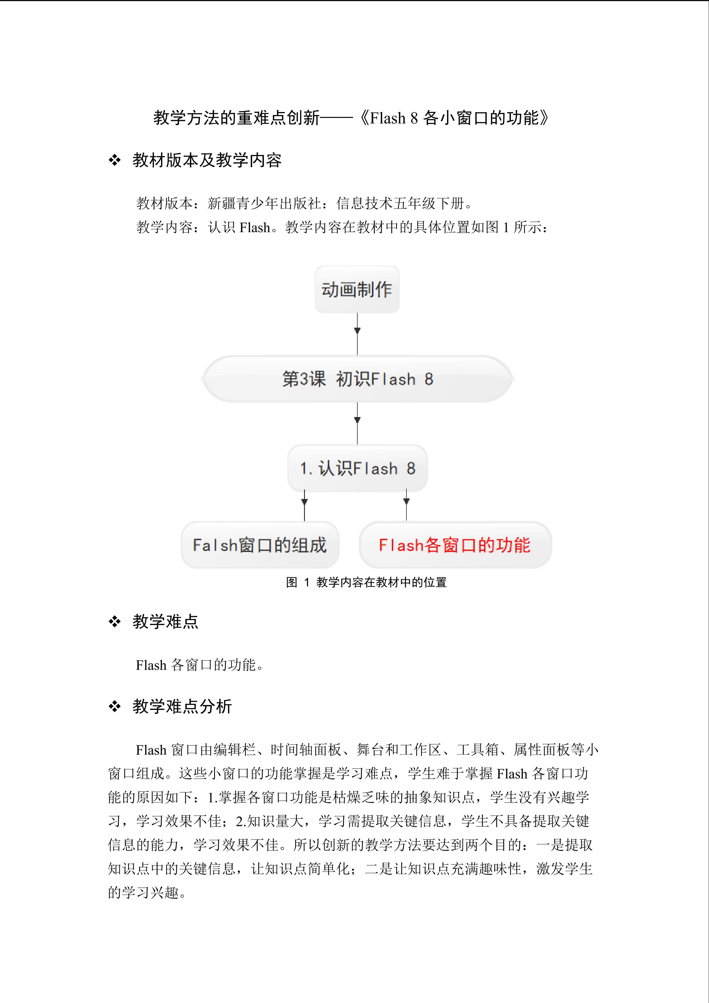
Flash 8各小窗口的功能
方程的意义
《分饼》教学设计
长方体的表面积
“风辣子”初见林黛玉
第七单元口语交际
面积单位与体积单位进率的巧记法
《长方体和正方体的认识》教学设计
发现教学法在小学五年级数学教学中的应用
倒数
植树问题重难点创新教学方法
《慈母情深》教学设计
平形四边形面积重难点教学设计
“凤辣子”初见林黛玉
教学方法的重难点创新----Flash8窗口的组成